“Negócios bem sucedidos não são criados por pessoas extraordinárias, mas sim por pessoas comuns que fazem coisas extraordinárias.” –Michael Gerber
Toda organização, de uma forma ou de outra, utiliza-se de pessoas, processos e tecnologia para a execução de seus negócios. As grandes empresas e as Franquias não vivem sem processos. Startups devem usá-los depois das fases de aprendizagem, ou seja, quanto entram em execução buscando escala. Da mesma forma as Pequenas e Médias Empresas (PMEs) e até mesmo as ONGs precisam pensar em processos quando decidem implantar suas Estratégias e Modelos de Negócio. Tais processos devem ajudar na gestão, operação, automação e redução de conflitos, mas não apenas para conseguir alguma certificação ou tornar o negócio “engessado”.
Uma organização funciona como um sistema, ou melhor, um conjunto de processos inter-relacionados que interagem para atingir seus objetivos. Estes processos são executados continuamente pelas pessoas que integram a sua força de trabalho. Os bens ou serviços provenientes de um processo constituem a entrada para outro ou para outros processos até sua chegada ao consumidor para o uso.
Todo processo deve agregar valor na percepção dos seus clientes, e isto significa que a saída do mesmo deve ter maior valor que as suas entradas. E este valor agregado a cada etapa é que faz o negócio acontecer.
Mas o que é um processo?
“Um processo é um grupo de tarefas relacionadas que, juntas, geram um resultado que tem um valor para o cliente.” – Michael Hammer
Um processo é um trabalho contínuo e repetitivo, uma série de passos sequenciais adotados por uma organização para produzir um resultado desejável. Exemplos: beneficiamento de café, processo de venda, processos computacionais.
Podemos dizer que processo é uma atividade, ou um conjunto de atividades, que usa insumos (inputs) mensuráveis, adiciona-lhes valor e produz uma saída (output) que é o resultado para um cliente – que pode ser interno ou externo à organização. Ou seja, é uma sequência ordenada de ações direcionadas para atender uma demanda específica do cliente.
Na prática, o processo deve prever quem executará cada atividade, quais ferramentas serão usadas, as instruções específicas para sua execução e qual é resultado esperado da atividade.
Se pensarmos no atendimento de uma loja, o processo definirá o passo a passo da interação com o cliente, desde o momento em que ele chega à loja até quando vai embora após ter feito a sua compra, conforme o modelo do negócio. Por exemplo, numa lanchonete do tipo fast food com autosserviço parcial, onde o cliente se dirige ao balcão de atendimento faz seu pedido e depois leva seu lanche para comer numa mesa, o processo de atendimento deve prever como serão tratadas as filas no balcão, a forma como o cliente terá acesso às informações do cardápio, a sequência dos procedimentos para o registro do pedido e recebimento do pagamento, a comunicação do pedido para o pessoal da cozinha, a posição correta como o lanche e o refrigerante devem ser colocados na bandeja, o tempo máximo em que tudo isso deve ser feito, e assim por diante.
O mesmo se aplica para as atividades de compras de mercadorias, controle do estoque, seleção de novos funcionários, controle de receitas e despesas, ações de divulgação para uma nova promoção, limpeza e arrumação da loja, entre outras.
Os processos, quando são bem desenhados, podem reduzir os custos de operação ao usar melhor os recursos do negócio e com maior prevenção do que pode acontecer no dia-a-dia da operação. No final das contas, bons processos operacionais levam ao melhor atendimento, deixando os clientes mais satisfeitos e consequentemente aumentando as vendas.
Levantamento e desenho de processos
Os processos precisam ser formalizados e documentados e para isso é necessário fazer um levantamento das operações desejadas (que precisam ser definidas) ou dos procedimentos existentes, fundamentais ao negócio. Após o levantamento os processos devem ser desenhados, ou seja, descritos formalmente, definindo as atividades e as responsabilidades das pessoas envolvidas e estabelecendo o uso adequado dos recursos disponíveis. Tanto o levantamento quanto o desenho dos processos são tarefas que devem ser conduzidas com muito cuidado, seguindo uma metodologia adequada e evitando a criação de tarefas e controles desnecessários. A qualidade desse trabalho influenciará diretamente na qualidade da operação do negócio. O bom desenho de processos leva ao melhor uso dos recursos, contribuindo para o sucesso do negócio, enquanto que processos mal desenhados podem gerar maiores custos operacionais, prejudicando a competitividade da empresa no mercado.
O levantamento e desenho dos processos organizacionais são fundamentais para a boa implantação de sistemas de gestão integrados, conhecidos como ERP (Enterprise Resource Planning). Aqui vale lembrar que ferramentas de software não devem ser usadas para resolver problemas, mas sim para implementar soluções.
Quais processos devem ser desenhados?
Considerando o modelo de negócio da empresa, somente os processos críticos devem ser desenhados, ou seja, aqueles relacionados diretamente com o resultado do negócio e com a qualidade dos produtos ou serviços que precisa exercer maior controle. Tal desenho deve otimizar o uso dos recursos e buscar cumprir a missão da empresa, respeitando os seus valores, buscando a satisfação dos clientes e excelentes resultados.
Os processos principais do negócio são os relacionados com a geração dos produtos, bens ou dos serviços – para atender às necessidades e expectativas dos clientes e demais interessados, agregando valor. Os processos de apoio são aqueles que dão suporte aos demais, contribuindo, assim, para o sucesso da organização, no objetivo de agregar valor para as partes interessadas.
Dentre os processos principais do negócio temos:
- Comercialização de produtos (marketing, vendas e relacionamento com clientes)
- Inovação e projeto dos produtos.
- Produção dos produtos.
- Expedição e entrega de produtos.
- Pós-venda, por exemplo: assistência técnica.
- Outros processos, peculiares a cada organização.
Dentre os processos de apoio destacam-se:
- Gestão financeira e tributária.
- Recrutamento, seleção, contratação, capacitação e administração de pessoal.
- Manutenção de equipamentos e instalações.
- Aquisição de insumos (matérias-primas), peças para manutenção e serviços de terceiros.
- Tratamento das informações.
- Serviços gerais, relacionados à segurança patrimonial, limpeza, etc.
- Outros processos de apoio podem ser necessários, em função da natureza do negócio ou seus produtos/serviços e demandas das suas partes interessadas.
A gestão destes processos visa unir as pessoas da organização em torno de objetivos comuns, criando um ambiente agradável, cooperativo e produtivo, o qual assegura os resultados da organização.
Ao desenhar os processos é necessário fazer um levantamento de informações gerais do mesmo, referentes à origem, destino, clientes, objetivo, interfaces e resultados esperados. E para cada passo previsto do processo, deve-se definir o quê é tal passo, por que o passo existe, quem deve executá-lo, onde e quando deve ser executado, e como deve ser executado. Comentaremos sobre tipos de desenho e ferramentas em um outro post.
Conclusão
“O importante não é o seu processo, o importante é o seu processo para melhorar o seu processo”. – Henrik Kniberg
Quando bem elaborados e utilizados os processos reduzem custos e melhoram a produtividade e os resultados. Mas devemos lembrar que as pessoas e os relacionamentos devem estar sempre em primeiro lugar.
Sobre mim: aqui, Contato: aqui.
Se gostou, por favor, compartilhe! Abraço, @neigrando
Links relacionados
- A Ideologia Central da Empresa e a Estratégia: Missão, Valores e Visão
- Planejamento e Gestão da Estratégia de Negócios
- Introdução a Análise SWOT
- A Importância da Modelagem de Negócios
Alguns Mapas Mentais
- Classificação de Processos APQC
- Processos Empresariais Selecionados
- Modelo Geral das Atividades da Empresa
- Conceitos Fundamentais da Excelência em Gestão, Fundação Nacional da Qualidade
- Critérios de Excelência FNQ, para Avaliação e diagnóstico da gestão organizacional
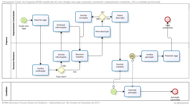
Um exemplo simples de desenho de processo empresarial


Muito bom o post. Quando bem implantados e executados com excelência os processos podem realmente trazer resultados positivos. Obrigado por nos lembrar.
Muito bom artigo!
Todos os dias vejo a crescente da tecnologia chamada BPM (businees process management), que vem nos falar exatamente da importância de visualizarmos os processos de negócios das empresas, sempre se preocupando com a agregação de valor ao cliente. Lembro que todos os processos de negócios devem estar alinhados com a estratégia da empresa.
“Oitenta e cinco por cento dos motivos do não atendimento das expectativas dos clientes estão relacionados a deficiências dos sistemas e processos… mais do que aos funcionários. O papel da gerência é modificar o processo, mais do que aborrecer as pessoas para que façam melhor.” – William Edwards Deming
Muto bom! Excelente!
mais do que isso é uma orientação ou uma boa dica de administração
Bom dia , esta sendo de muito valor para mim, todas as informações porque estou projetando um empreendimento.
Um processo empresarial inclui o planejamento, se considerado atividade interna, e a tomada de decisão, se considerada atividade externa. Estas atividades modificam entradas em saídas. São elas que norteiam a execução do trabalho.
Edilson
Em, 01 de setembro de 2014
Excelente abordagem sobre o tema e de grande valia no aprendizado, declinando todas as ações na dinâmica do processo a ser praticada no dia dia da de empresa se adequando a cada caso.
Quero sair da lama e para tal vou iniciar um pequeno negòcio de alimentaçao que nao è dito que nao “se torne um grande negòcio”, por isto conheci e vou seguir esta pàgina, me serà muito ùtil! Obrigada pela “carona”!
muito bom pra quem quer abrir seu próprio negócio adorei estas informação. aprendi muitas coisas boa. obrigado
No meu ponto de vista as pessoas precisam de muito entendimento para montar seu próprio negócio. Não é qualquer pessoa, sem entender o que é um comércio, que mete a cara e se da bem. Precisam de conhecimentos na área que vão atuar.
muito bem abordado o assunto muito rico nos conteúdos
Muito bom. Claro, preciso e conciso.
Um aprendizado … vou compartilhar…
Muito boa a matéria, deixa bem claro que inovações fazem a diferença e, não devem ser vistas como despesas e, sim como investimentos que se bem aplicados tratam bons resultados.
Aldair M. Figueiredo.
Uma grande fonte de informação muito preciosa. Achei espetacular!,,,,
Excelentes informações!!! Estou certa de que tornar-se empreendedora é preciso estudar muito…
Maravilhosas essas informações,vai me ajudou muito no meu aprendizado.Obrigado!
Boas ideias trazem excelentes resultados! Ótimo conteúdo.
Adorei receber grandiosas informações como estas.
Gostei muito do texto! Já vi que tem muitos outros artigos interessantes!
Bom dia, para o negocio que estou pretendendo montar, vai ser de grande valia, ainda mais que minha futura empresa terá várias e diferentes atividades… gostei.
Muito bom ! Visão geral esquematizada. Organização mental e prática..
Artigo top! processos de de estrema importância nas organizações.o que seria de nossas vidas sem eles? o caminho da simplificação.
o que vc precisa é conhecer o produto e atender bem cliente desde que entra na loja ate hora que ele vai embora.
Excelência de apredizagem! Esses processos fazem toda diferença! O conjuntos, faz a obra!
Para marinheira de primeira viagem como eu, aprendendo sobre negócios, tive um bom entendimento agregando muitas informações. Belo artigo!!!!
é sempre bom aprender e quem sabe poder colocar em pratica esses exemplos ,para um bom empresario e um exelente empreendedor
Como sou um novato no tema negócios, me agregou muita informação, obrigado.
como estou começando agora essas informações foram fundamentais
Interessante o texto com muitas informações importantes.
excelentes informações. aprender empreendedorismo é de suma importancia para quem quer montar uma empresa ou quer apenas trabalhar no comercio. estou aprendendo muito e sei que vou ter mais facilidades da qui pra frente.
Muito bom, ótimas informações realmente vale a pena ler com bastante atenção.
Adorei, poder contar com informações e dicas de profissionais especializados, sempre faz a diferença e possibilita maior o entendimento e aprendizado de como devemos agir no nosso empreendimento seja ele qual for.
Norteia um rumo para quem está começando um negócio e não sabe dar os primeiros passos.
Fica muito claro que os vários tipos de processos são importantíssimos para o sucesso de um empreendimento. Muito legal!
é sempre bom aprender e quem sabe poder colocar em pratica esses exemplos ,para um bom empresario e um exelente empreendedor
Seus conteúdos são muito bem definidos com uma abordagem ampla e ao mesmo tempo pautada nos mais diferentes tópicos da administração… Parabéns Nei!
Muito bom estar aprendendo, assim vou abrir minha empresa com mais confiança.
Ótimo conteúdo! Parabéns!
mto enteressante o texto, valiosos conceitos,qe virão a somar e mto no meu emprrendimento!
Gostei do texto, fala sobre processo de trabalho continuo que compõe um conjunto de informações a serem seguidas para que possamos dar continuidade as tarefas desejadas.
Excelente matéria. Colocando em prática essas informações podemos melhorar os processos internos e externos agregando valor aos produtos e/ou serviços que entregamos aos nossos clientes.